来自上海的海吉亚医疗控股有限公司 Hygeia Healthcare Holdings Co., Limited(以下简称“海吉亚医疗”)在港交所递交招股书,拟香港主板上市。
海吉亚医疗招股书链接:
主要业务
海吉亚医疗,自2009年成立以来,通过内生性增长、一系列战略收购以及与医院合作伙伴合作,建立覆盖全国的以肿瘤科为核心的医院及放疗中心。截至最后实际可行日期,海吉亚医疗通过直接股权所有权或管理权,经营或管理十家以肿瘤科为核心的医院网络,遍布中国6个省的7个城市。此外,截至最后实际可行日期,已向位于中国9个省的14家医院合作伙伴(包括我们的托管医院)就其放疗中心提供服务。
海吉亚医疗主要自以下各项产生收入:(i)经营自有的民营营利性医院及提供一系列肿瘤医疗服务及其他医疗服务;(ii)提供放疗中心咨询服务、授权使用公司的专利立体定向放疗设备及提供专利立体定向放疗设备的相关维护和技术支持服务;及(iii)管理及经营公司拥有举办人权益的民营非营利性医院并从中收取管理费。
根据弗若斯特沙利文的资料,按(i)截至2018年12月31旗下医院数量;及(ii)2018年放疗相关服务产生的收入计,海吉亚医疗是中国最大的肿瘤医疗集团。此外,截至2018年12月31日,按安装于旗下医院及放疗中心的放疗设备数目计,海吉亚医疗在中国所有肿瘤医疗集团中排行第一。
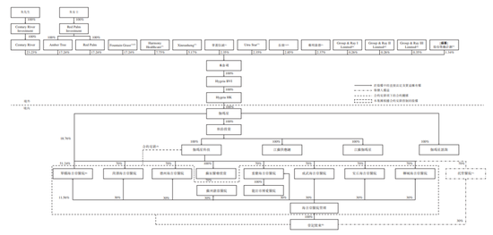
股东架构
招股书显示,海吉亚医疗在上市前的股东架构中,控股股东是朱义文、朱剑乔父女,他们分别持有23.23%、34.48%,合计持有57.71%的股份;
华平投资通过Fountain Grass持有17.24%,博裕广渠通过Harmony Healthcare持有7.75%,中信资本通过Xinrunheng持有5.17%,华盖信诚持有2.35%,中银粤财通过Utru Star持有2.35%,长岭资本持有2.85%,药明康德(121.3, 0.10, 0.08%)(603259.SH)持有2.37%。
公司业绩
招股书显示,在过去的2017年、2018年 和 2019年前十个月,海吉亚医疗的营业收入分别为 5.96 亿、7.66 亿 和 8.90 亿人民币,相应的净利润分别为 - 4,651.0 万、241.8 万 和 2,715.2 万人民币。
中介团队
海吉亚医疗是次IPO的中介团队主要有:摩根士丹利、海通国际(2.46, -0.03, -1.21%) 为其联合保荐人;普华永道 为其审计师;天元、纪晓东 分别为其公司中国律师、公司香港律师;通商、高伟绅 分别为其券商中国律师、券商香港律师;弗若斯特沙利文 为其独立行业顾问。